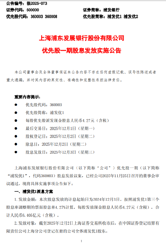
11月25日金融一线消息,浦发银行公告,公司优先股一期(以下简称“浦发优1”)股息发放议案,已经公司2025年11月25日召开的董事会审议通过。
本次股息发放的计息起始日为2024年12月3日,按照浦发优1第三个股息率调整期的票面股息率4.27%计算,每股发放现金股息人民币4.27元(含税),合计人民币6.405亿元(含税)。
发放对象为截至2025年12月2日上海证券交易所收市后,在中国证券登记结算有限责任公司上海分公司登记在册的公司全体浦发优1股东。股息发放日为2025年12月3日。
海量资讯、精准解读,尽在新浪财经APP
责任编辑:李琳琳 最安全的线上配资平台
元鼎证券_元鼎证券登录入口_股票配资平台官网提示:本文来自互联网,不代表本网站观点。